Table of Contents Mga Hakbang sa PananaliksikUna. DESKRIPSYON NG KURSO Pagsulat ng ibat ibang anyo ng sulating lilinang sa mga kakayahang magpahayag tungo sa mabisa mapanuri at masinop na pagsusulat sa piniling larangan 3.
Graphic Organizer Team Rizal Akademikong Sulatin Pdf
Mga Hakbang Sa Paggawa Ng Mga Akademikong Sulatin By Krissaquel Benitez.

Akademikong sulatin graphic organizer. Gawain 2 Magsagawa ng panimulang pananaliksik kaugnay ng kahulugan at katangian ng uru ng akademikong sulatin sa Abstrak Sinopsis Bionote o iba pang akademikong sulatin sa tulong ng graphic organizer. Uri ng Akademikong Sulatin. Highlights in hybrid learning.
Hinihikayat namin ang mga guro at ibang nasa larangan ng edukasyon na mag-email ng kanilang puna at mungkahi. Magsagawa ng panimulang pananaliksik kaugnay ng kahulugan at katangian ng napiling limang uri ng Akademikong Sulatin sa tulong ng graphic organizer. Arts Humanities English Literature.
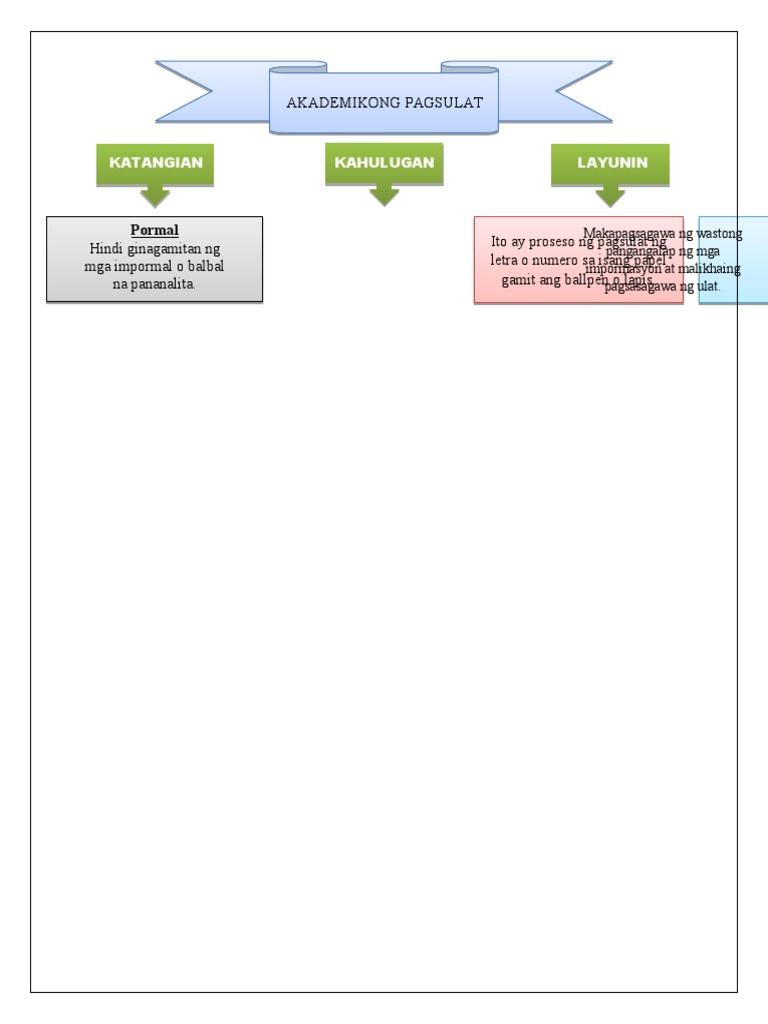
Suriin ang pagkakaiba ng katangian ng akademiko at di- akademiko ayon sa. Solved by verified expert. Ginagamit din ito upang makapagpabatid ng mga impormasyon at saloobin.
Magsasagawa ng panimulang pananaliksik kaugnay ng kahulugan at katangian ng napiling dalawang uri ng akademikong sulatin sa tulong ng graphic organizer. Bukod rito nangangailangan rin ng mataas na antas ng kaalaman para makasulat nito. Pagsasaayos ng mga tala 6.
Akademikong pagsulat graphic organizer. Magsasagawa ng panimulang pananaliksik kaugnay ng kahulugan at katangianng uri ng akademikong sulatin na Abstrak Sinopsis Bionote sa tulong ng graphicorganizer. Audience DOrganisasyon ng ideya E.
Akademikong Sulatin Ang akademikong sulatin ay isang uri ng pagsulat na kung saan ito ay naglalaman ng mga mahahalagang impormasyon ito ay ginagamit upang maibahagi nila ang kanilang mga nalalaman sa ibang tao. Magsagawa ng panimulang pananaliksik kaugnay ng kahulugan katangian at kahalagahan ng napiling tatlong uri ng akademikong sulation sa tulong ng graphic organizer URI NG AKADEMIKONG SULATIN. Subhetibo sariling opinyon pamilya komunidad ang pagtukoy.
N agfof ouk os ng at enston sa mga pangunahing. How to re-invent communication internally and externally in the hybrid workforce. Masining na paglalahad ng naiisip o nadarama at karaniwang binibigyang-pansin ang wikang ginagamit sa sulatin.
1 See answer Advertisement Advertisement hainaasgar5 is waiting for your help. Uri ng Akademikong Sulatin. Magsagawa ng panimulang pananaliksik kaugnay ng kahulugan katangian at kahalagahan ng napiling tatlong uri ng akademikong sulation sa tulong ng graphic organizerURI NG AKADEMIKONG SULATIN.
Makatutulong ito sa pagpapataas ng kaalamansa ibat ibang larangan. Ito ay para din sa makabuluhang pagsasalaysay na sumasalamin sa kultura karanasan reaksyon at opinyon base sa manunulat. PERFORMANCE TASK Panuto.
Paraan o batayan ng datos C. A ng panimulang pananaliksik ay isang uri ng akademikong sulatin na may layuning magpuno ng kaalaman sa nabuong katanungan. SULATING AKADEMIKO HALIMBAWA Ang akademikong pagsusulat o sulating akademiko ay naglalayong mapataas ang kaalaman ng mga mambabasa.
13 rows Akademikong Sulatin Ang akademikong sulatin ay isang uri ng pagsulat na kung saan ito ay naglalaman ng mga mahahalagang impormasyon ito ay ginagamit upang maibahagi nila ang kanilang mga nalalaman sa ibang tao. How to improve virtual sales coaching and training. Panimulang pananaliksik magsagawa Ng Panimulang pananaliksik Ng kahulugan at katangian Ng uri Ng akademikong sulatin na abstrak sinopsisBionote sa tulong Ng graphic organizer.
Comments 0 Answer Explanation. Pananaw Piliin ang Bilang ng tamang sagot at isulat sa graphic organizer. March 16 2022.
Katangian ng Akademikong Pagsulat Kasunduan. Sangkot ang mga abstraktong gawain kritikal na pamamaraan at lubos na pag-iisip. Gumamit ng graphic organizer KAHALAGAHAN O BENEPISYONG MAKUKUHA SA PAG-AARAL NG AKADEMIKONG SULATIN.
Tignan ang pagpupuntos sa ibaba10 puntos bawat uri Uri ng Akademikong Sulatin. Pagpili ng Mabuting Paksa Ang unang hakbang sa pagbuo ng sulating pananaliksik ay ang masusing pag-unawa sa paksa at mga kaugnay na gawaing ibibigay ng guro. Matapos ang mga akadamikong pagsulat na itonatutunan ng mga manunulat kung ano ang mga kahulugan at kung paano ito ginagamit sa ibat-ibang aspeto sa larangan ng akademikong pagsulatNatutunan din.
Pangkatang Gawain Magsagawa ng panimulang pananaliksik kaugnay ng kahulugan at katangian ng tatlong uri ng akademikong sulatin sa tulong ng graphic organizer. 12 CO_Q1_Filipino sa Piling Larangan-Akademik SHS Isagawa Gawain 5. Bukod pa rito kanya ring ipinahayag na ang mga aksyon ng bayani ay nagpapakita ng.
Akademikong sulatin sa kursong Teknikal-Bokasyonal Tuesday October 8 2019. Akademikong Sulatin Ang Akademikong sulatin ay isang intelektwal na pagsulat. October 10 2020 Modified date.
PAGHAHAMBING NG KATANGIAN NG AKADEMIKO AT DI-AKADEMIKONG SULATIN. Ibat ibang Uri ng Akademikong Sulatin 9 Saliksikin. Bias Busters Prezi Video.
Ibat ibang Uri ng Akademikong Sulatin 9 Saliksikin. Nagagamit ang mga angkop na cohesive devicews na pagpapatungkol sa pagsulat ng maikling dula Graphic Organizer Graphic Organiser Iguhit Mo. Ilagay ito sa malinis na bond paper.
Mga Hakbang at Kasanayan sa Pananaliksik. Basahin at unawain ng mabuti ang mga sumusunod at. Magsasagawa ng panimulang pananaliksik kaugnay ng kahulugan at katangian ng napiling dalawang uri ng akademikong sulatin sa tulong ng graphic organizer.
Uri Ng Pagsulat. Ang Pagsulat ng Panimulang Pananaliksik. Ano ang paksa ng tekstong aking isusulat.
Ito ay nakabatay sa personal na buhay o di kaya pang - akademiks at intelektwal ng pangunahing tauhan. Kademikong pagsulat graphic organizer. Add your answer and earn points.
Magsagawa ng panimulang pananaliksik kaugnay ng kahulugan at katangian ng napiling limang uri ng Akademikong Sulatin sa tulong ng graphic organizer. Kadalasan ang mga sulating katulad nito ay ginagamit sa mundo ng akademya at siyensya.